应用领域-移动电源
Qualcomm Quick Charge (Q.C ) 3.0
QC 3.0 是美国高通公司对智能手机第三代快充技术的代名词.
QuickCharge3.0 首次采用了“最佳电压智能协商”(Intelligent Negotiation for Optimum Voltage,INOV)算法,可在任意时刻实现最佳功率传输,且最大化效率。Quick Charge 3.0能在大约半个小时内将一部典型的手机从零电量充电至80%,而不具备Quick Charge的传统移动终端通常需要大致一个半小时的时间。相比两代产品:
1、与Quick Charge 2.0相比,提高快速充电速度最高达27%,或减少功率损耗最高达45%。
2、比Quick Charge 1.0快2倍的充电速度。
充电电压方面,Quick Charge 2.0提供5V、9V、12V和20V四档充电电压,Quick Charge 3.0则以200mV增量为一档,提供从3.6V到20V电压的灵活选择。这将允许手机获得恰到好处的电压,达到预期的充电电流,从而最小化电量损失(保护电池寿命)、提高充电效率并改善热表现。降低高达45%发热
此外,Quick Charge 3.0能够与Quick Charge之前的版本及充电器(包括USB Type-C)前向和后向兼容,并且拥有同样的超快充电速度,以及独立电路,为OEM厂商提供更灵活的选择,还有帮助达到质量和安全标准的UL认证。
海科联做为台湾著名Fabless EOSMEM Corporation NT6008 QC3.0 识别/控制芯片在中国的合作伙伴. 我们已经为设备厂商准备好了完整的产品和方案.
产品: 移动电源
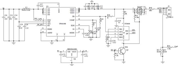
方案1: VAS5289 + NT6008

方案2: TPS61088 + NT6008

产品: 车充
方案: EUP3468A + NT6008

产品: 充电器
方案: INN2215K + NT6008
